[8L] Schalter anschließen (Schaltplan)

Sers,

habe eine Frage zu diesem Schalter hier (Bild). Wie man ihn nach dem Schaltplan anschließt ist mir klar, jedoch hätte ich gerne, dass der Schalter eine Led Anzeige hat, die Anzeigt ob der Schalter an ist oder aus.

Problem ist, wo kann ich dies abgreifen. Denn der Schalter ist an der Bremsleuchte und Nebelleuchte angeschlossen und auf denen ist ja nun nicht immer Strom drauf, d.h der Schalter würde nur seine Stellung anzeigen wenn ich auf die Bremse treten würde.

Vielleicht kennt sich ja jemand aus und kann mir weiterhelfen.

Gruß

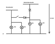
Ich weiß zwar nicht, ob du mit den eingezeichneten Dioden deine LEDs meinst, dann wäre das Schaltbild falsch.

Dennoch wäre in der Tat die Möglichkeit über kräftige Dioden in Reihe zum Verbraucher geschaltet, einen Spannungsabfall vom 0.7 V zu erzeugen und mit den 0.7V eine LC LED zum leuchten zu bringen.

Nein, damit sind keine Leds gemeint. Das sind "normale" Dioden, damit sie den Strom nur in eine Richtugn durchlassen. Die braucht man für den Schalter denke ich nicht zu berücksichtigen. Die Frage ist nur wohher ich Strom für den Schalter bekomme, dass er mir in dieser Schaltung anzeigt ob er offen oder zu ist.

Du brauchst nur direkt nach dem Schalter oder direkt nach der Diode nach dem Schalter auf eine Kontroll-LED (diese ggf. mit einem Widerstand 12 V-fähig machen) auf Masse.

Hab ich mir auch so gedacht, jedoch liegt ja an beiden Leitungen nicht dauerhaft Spannung an. D.h doch die Kontroll Led würde nur leuchten wenn auch Strom durchfließt oder?

Ich habe ja kein Dauerplus auf den Leitungen. Ziel ist es, dass die Kontroll Led von dem Schalter mir immer Anzeigt ob er nun AN oder AUS ist…

Na die Kontroll LED soll doch auch nur leuchten, wenn Strom fließt, also muss in Reihe zum Verbraucher ein Spannungsabfall erzeugt werden, der die Kontroll Led zum Leuchten bringt.

Somit leuchtet deine LED nur, wenn auch deine Verbraucher leuchten.
ich meinte das so:

hmmm… Ich weiss nicht ob wir dasselbe meinen. Ich versuchs nochmal bisschen anders zu erklären war vielleicht ein wenig verwirrend.

Die Kontroll Led von meinem Schalter soll immer Leuchten, d.h wenn ich Fahre, soll er mit anzeigen ob er offen oder zu ist. Da er aber an die Bremsleuchte gekoppelt ist sowie die Nebler, bekommen diese Leitungen ja nur Strom, wenn ich diese auch betätige. Somit bekommt aber auch der Schalter nur Strom wenn ich die Leitungen betätige.
Deshalb dachte ich es gibt eine Lösung die Kontrollleuchte von Schalter woanders anzuschließen, dass sie mir immer Anzeigt ob offen oder zu.

Dann anstatt der "12 V-LED" ein Stromstoß-Relais hin und über den Schließer die LED ansteuern.

Dann hast Du genau dieses.

Schaue auf den roten Schaltplan rechts:

Damit habe ich aus meinem Taster für die Front-Kamera (siehe Profil-Video) einen Schalter gemacht:
http://www.conrad.de/ce/de/product/506050/Stromstoss-Schalter-Schrittschalter-Serie-20-Finder-202390124000-12-VDC-1-Schliesser-1-Oeffner-16-A-Max-400-VAC-30-VDC-AC1-4000VAAC15-750-VA

verstanden? :biggrin:

Micha,

so würde Deine LED nur bei 0,7 V leuchten, wenn der Schalter oder Taster betätigt ist, es soll doch aber der Schaltzustand des Schalters angezeigt werden, der die nicht zulässige Verbindung oder Kombination von Brems- und NSL erzeugt.

Also bleibt nur die von mir beschriebene Variante.

Ne noch nicht ganz verstanden, aber wenn dann eher die Lösung von Rainer, die kommt der Sache schon näher bzw. könnte das die Lösung sein.

Beim dem Relais mit Stromstoßschalter muss ich mich auch erstmal reinlesen, damit ich weiss ob es denn dann so geht wie ich es vorhabe.

Das ist die Lösung !!!

Wenn Du Dir den Wiki-Link anschaust und Du Dir den rechten roten Schaltplan ein paar Sekunden anschaust, verstehst Du das.

Wie oben geschrieben, hatte ich aus meinem Front-Kamera-Taster einen Front-Kamera-Schalter gemacht, siehe hierzu mein Front-Kamera-Umschalt-Video.

mgor-> deine Led leuchte wäre ja aus wenn der Schalter offen ist und würde immer nur angehen, wenn ich nebel anmache oder auf die Bremse trete. Schön und gut aber er soll ja konstant leuchten entweder wenn Strom durchflißet oder eben nicht. Bei dir in der Zeichnung würde die Led wie gesagt leuchten beim Betätigen aber dann auch wieder ausgehen obwohl der Schalter immernoch zu ist

[quote]

so würde Deine LED nur bei 0,7 V leuchten, wenn der Schalter oder Taster betätigt ist,
[/quote] genau das sollte sie ja auch.

Gut, dann steh ich auf dem Schlauch, ich weiß nicht, was hier gewollt ist.

Schalte ich meine Nebellampe ein, leuchtet im Tacho das Symbol oder eben am Schalter.
Wenn ich Bremse bekommt man ohnehin keine Rückmeldung, außer Birne kaputt im Fis.

Oder soll hier beim Bremsen das Nebellicht hinten mit angehen und diese Option per Schalter zu und abgeschaltet werden und dieser Schaltzustand soll per LED angezeigt werden?

Achso, es soll einfach nur immer leuchten :gott:

Genau so soll es sein =)

Genau so habe ich es verstanden.
Allerdings nichts für Polizei oder TÜV.

[quote]

[quote]

Oder soll hier beim Bremsen das Nebellicht hinten mit angehen und diese Option per Schalter zu und abgeschaltet werden und dieser Schaltzustand soll per LED angezeigt werden?

[/quote]

Da nicht erlaubt und nur zu Schowzwecken soll man es abschalten können und ich eben eine Anzeige per Led. Denn sonst wäre ich immer am grübeln ob es nun an in oder aus

Genau dementsprechend war auch mein Vorschlag gewesen.

@Rainer wüsstest du wie ich dass in meinem Schaltbild anschließe?
Aus der Roten Abbildung bei Wiki werde ich nich schlau genug. Habe noch nie mit so einem Strostoßrelais gearbeitet